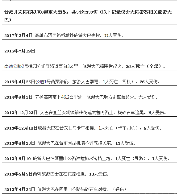
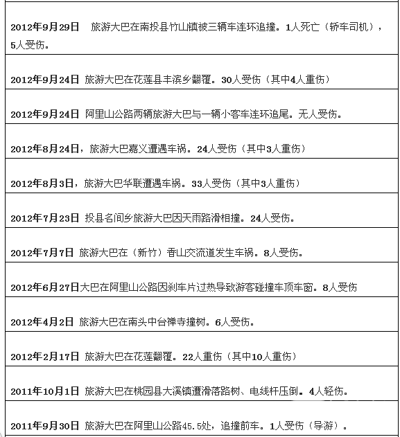
群死群伤的背后——台湾陆客旅游大巴事故统计分析

2009至今台湾大陆游客乘坐巴士共死54伤341人
台湾省总面积约3.6万平方千米,其中台湾岛面积为35873平方千米,占全省总面积的90%以上,是中国第一大岛,面积比海南省的3.4万平方千米略大一点。根据2010年人口统计,台湾省人口与上海市常住人口均为2300多万。
别看面积不大,人口不多,但台湾的旅游客车事故却是不少。自从2008年7月4大陆居民赴台团队游正式启动至今,大陆游客(当地简称陆客)成为台湾旅游的主要来源,但相对应的是,大陆游客在台湾因乘坐旅游客车发生的意外也频繁被曝,其频率和严重程度与台湾的人口、面积、交通事故总量完全不成比例。
虽然台湾当局屡次在事后表示要大力整顿,但效果微乎其微,就在上述事故前十天的2017年2月4日,一辆满载大陆游客的游览车失控,造成28名乘客中22人受伤,其中21名为大陆游客。
据江南网页版不完全统计,从当前倒推至2009年,台湾发生过多起旅游大巴事故,其中仅涉及到大陆游客的旅游大巴事故就有30起,共造成54人死亡,330人轻重伤(2017年2月13日事故未见陆客报道,未做统计),具体情况见下表:



需要说明的是:以上记录均为有大陆游客的旅游大巴事故(同一时间同一事故不同报道选取伤亡数量较低数据),不含发生关联时间内发生在台湾的飞机、火车、轮船事故。网上另外有统计截至2016年7月19日的类似死亡数据计为83人,仅供参考。
受政策等因素影响,台湾旅游大巴死亡率居高不下
根据上表的时间段分析可以看出,这些事故发生时间比较集中。其中年份明显集中的为2011年、2012年、2013年、2016年和十天内两次事故的2017年,可以看出政府监管环境负有相当责任。此外,31起事故除去非意外事故(即被砸、被撞、被追尾或台风等)之外,有超过20起都与驾驶人员相关,这当中,有超过6起都是在转弯过程中发生事故,还有两起是因为刹车装置故障。
上表中,不算其他山路,仅阿里山公路上就发生9起重大事故,据江南网页版了解,台湾省风景区多在山区,对车辆高度和转弯半径等要求较高。江苏省专业汽车客运企业机务协作网秘书长陈南平告诉江南网页版:台湾旅游大巴车型基本以日韩生产的车型为主,在车身结构上以一层半结构为主。这类车型的优势是行李舱容积会增加,但车身过高的缺点在山区会造成较大的安全隐患。而在大陆,有关部门审批线路时会针对车辆类型等级做要求,在连续弯路S形路况下,不允许投放车辆超高超长的大型客车。
据江南网页版了解,因为陆客旅游团曾发生几次重大车祸,因此台湾省观光局一度以车龄年限做为规范,要求不得超过12年车龄。但台湾游览车业者为了低价竞争,一再公开表示,保养和检查才是重点,并声称各国都是看里程数。经游览车业者一再争取,台湾观光局于2016年3月1日解禁,不再有车龄限制。这之后便发生了2016年和2017年各两起旅游大巴交通恶性事故。
需要多说一句的是台湾规定学生用大巴车龄不得超过五年,而其他乘用车辆的事故率和死亡率也远远低于旅游大巴。
无论是因为政府监管放松,还是官方并不承认的旅游旺季驾驶员疲劳驾驶,归根到底的症结都指向台湾旅游客车的资源不足:即车辆和人员严重不足、车辆超龄服役、主要零部件缺乏保养维修、组装底盘未经完整测试、车身车长等设计不科学……
超龄服役、拼装改装、未经实车测试的台湾客车业业危机
据江南网页版了解,台湾大客车有甲类与乙类之分,车轴距4米是甲类,4米以下则是乙类。 根据台湾交通部门的统计,目前台湾的旅游大巴(游览车)分为甲类与乙类两种。甲类共有大约1.5万辆,乙类大约2000多辆。其中,甲类车辆全部都是组装而成,乙类当中大约一半整车、一半是组装。换句话说,整个游览车市场大约超过9成都是拼装车。
2012年12月,一辆中巴在新竹境内坠落百米山谷后,事件造成13人罹难(上表未记录此事件),台湾的立法机构修改了法规,限制甲类游览车去山区危险路段,结果,厂家竟然将原来甲类的车子改成乙类,并把轴距调整为3.98米,车辆在行驶过程中,特别是在急转弯的时候,重心很容易偏离,造成潜在隐患。
在台湾,大约有20家左右的大客车车体制造厂商,大多是进口底盘或是底盘零组件之后再组装,很少有整车进口。制造厂商第一步通常是先把底盘组好,由于政策未规定车长,有些厂家为加大车身空间,甚至会自己切断底盘,焊接拉长。之后再把车身的钢骨结构打造起来,然后进行内饰装潢,送数据到ARTC(车辆安全检测中心)认证,做完计算机仿真测试,申请执照之后就出售。
换句话说:台湾市面上运行的大客车,大多是在拼装改装之后,未经实车测试就被允许出售。新车尚且如此,那么轮胎等备件长期不做维修保养、整车超龄服役等现象也就不难理解了。
据台媒报道,屏东科技大学车辆工程系教授胡惠文曾因接到相关课题,对台湾的游览车进行了深入研究,他发现“台湾的游览车真的不安全”。从此之后,只要是他的亲朋好友,胡惠文都会劝他们:“没事尽量不要搭游览车。”
结束语
一衣带水的兄弟省份,与我们血脉相连,总想要去看看的台湾山水,居然隐藏着重重危险,这警示着中国客车业要更加重视客车生产设计和运营安全,中国公路学会客车分会高级技术顾问裴志浩对江南网页版表示:台湾旅游大巴屡次发生重大事故,暴露了台湾个台湾对道理运输旅游运输管理混乱、问责制度不健全、对安全重视不够、驾驶人员素质教育不够,此外,台湾对旅游车辆管理检查制度存在很大的问题,在客车主动安全方面,例如爆胎应急、胎压监测、逃生出口、安全门、逃生锤等水平方面也有待加强。
裴志浩认为:台湾有关部门应当进一步建立和完善客车安全技术标准体系,比如生产标准、检测标准、运营管理标准和车辆报废标准,只有这样,才能保障赴台游客和台湾当地人民群众出行的公共安全问题,同时也是切实保障地方经济和旅游事业蓬勃发展的必要基础。
1、凡本网注明“来源:www.ultbbs.com” 的所有作品,版权均属于江南网页版,未经本网授权,任何单位及个人不得转载、摘编或以其它方式使用上述作品。已经本网授权使用作品的,应在授权范围内使用,并注明“来源:www.ultbbs.com”。违反上述声明者,本网将追究其相关法律责任。
2、凡本网注明 “来源:XXX(非江南网页版)” 的作品,均转载自其它媒体,转载目的在于传递更多信息,并不代表本网赞同其观点和对其真实性负责。
3、如因作品内容、版权和其它问题需要同本网联系的,请在30日内进行。
※ 有关作品版权事宜请联系:copyright#chinabuses.com
- 国庆假期收官,藕粉出行体验分享来啦![10-08]
- 合肥国际新能源车展 安凯引领“智·电”出行[10-01]
- 智驭未来 匠心筑梦 中车电动第五届职业技能大赛冠军揭晓[09-30]
- 打卡《黑神话:悟空》取景地 还得靠依维柯4X4[09-30]
- 中通H11交付首汽 助建首都高质量旅游客运服务体系[09-29]
- 绿色公交“新风景”安凯纯电动G6批量上岗绍兴 [09-29]
- 公共出行焦虑重重 欧辉客车BJ6859帮你做好情绪管理[09-29]
- 梦想1+1 VIP 中通客车助力森煜汽运打造彩云之南高端旅游靓丽名片[09-29]